篮协:运动员私自点外卖罚款5000元,国家集训队成员罚款加倍
2026-01-09 来源: 爱球网 www.24iq.com 点击:
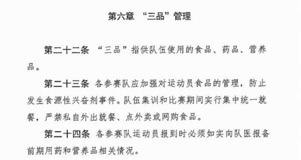
近日,中国篮协发布了《中国篮协各级联赛反兴奋剂工作实施细则》。
细则第六章第二十三条明确指出,各参赛队伍应加强对运动员食品的管理,防止食源性兴奋剂事件的发生。在训练和比赛期间,严禁外出就餐、点外卖和网上购物。
第三十四条处罚方法明确指出,私自外出就餐或者点外卖、网购食品、营养品、减肥/减脂食品/饮料,罚款5000元(国家训练队名单运动员罚款加倍),全队通报批评。
- 2026-01-09广东3消息!希望之星获奖,18岁新秀强硬回击杜锋,新援请战辽篮
- 2026-01-09央视不播!今晚7:35,广厦VS新疆,王博欲捍卫主场,洋帅恐遭首败
- 2026-01-09天津男篮客场痛失好局
- 2026-01-09CBA新秀庞峥麟表现惊艳,但为何江苏肯帝亚队都在输球?
- 2026-01-09大腿离队本以为摆烂,换帅后7战5胜!落魄豪强一夜成前8最大黑马
- 2026-01-09模板是谁?四川高后卫新人失绝杀却赢赞誉 学林葳是最优发展路径
- 2026-01-09CBA最新消息!山西男篮签约新教练,威廉姆斯或加盟山东
- 2026-01-09篮协:运动员私自点外卖罚款5000元,国家集训队成员罚款加倍
更多>>
热点足球
![]() |
亚国联”即将问世,5个月... |
| 今年世界预赛前18名和东亚杯结束后,中国国家男... |

您所在的位置:





